关于启动2025年小麦最低收购价执行预案收购库点的公告
来源: 周口市粮食和物资储备局 时间: 2025-06-12 09:59:31 访问量:0

字体大小[ ] 打印

分享:

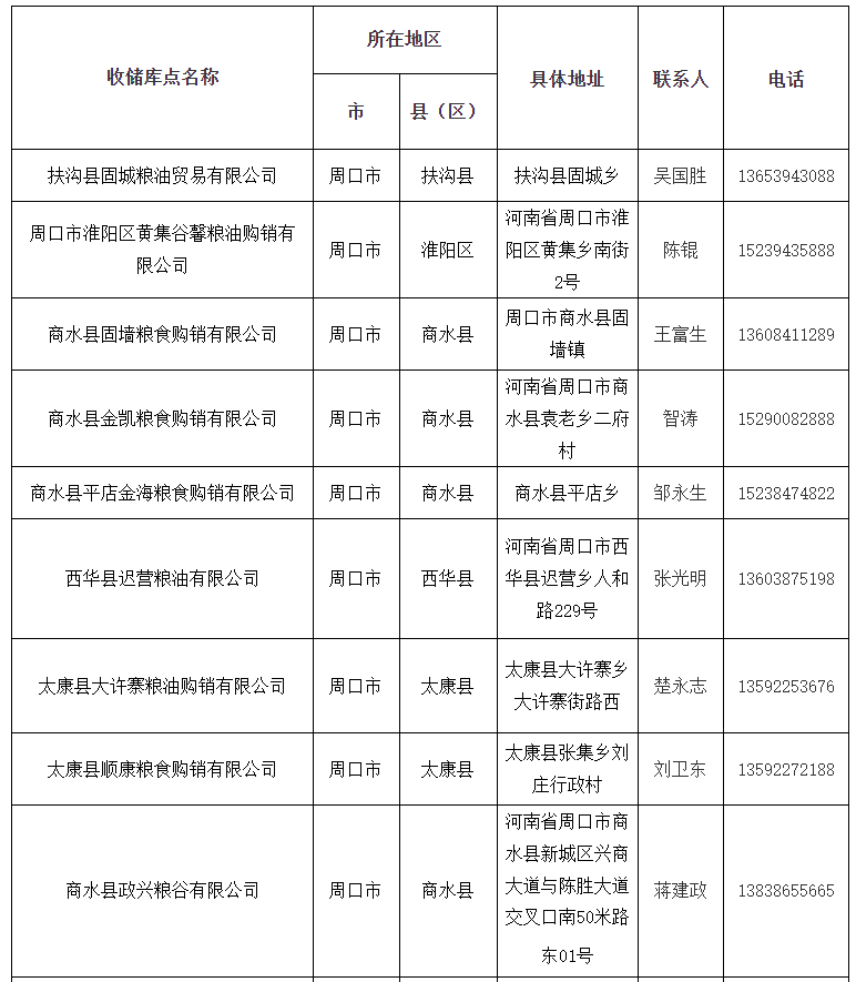
根据《国家粮食和物资储备局关于在河南省启动2025年小麦最低收购价执行预案的通知》(国粮粮﹝2025﹞150号)文件精神,自2025年6月7日起,在周口市启动2025年小麦最低收购价执行预案,现将收购库点公告如下:


20家收购库点信息如下:


图片
图片


责任编辑:周口市粮食和物资储备局管理员